Microservices
Updated On 24 March 2024 | Min(s) read

Overview

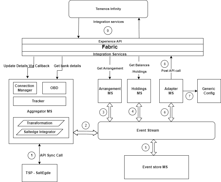
The Account Aggregation Microservice is used to integrate with the financial service provider to get the account details transactions and then push them to the Holdings and Arrangements Microservices, to hold the static details in the Arrangement Microservice and balances in the transaction Holding Microservice.

They can be easily updated through ingestion techniques and serviced through APIs so that multiple systems may use this information.

The Account Aggregation Microservice contains the following elements:

  • The Other Bank Directory holds the other bank details.
  • The Salt Edge Integrator communicates with the Third Party Provider(TPP) and transfers the respective account and transaction details to the Arrangement and Holdings Microservices. The Arrangement Microservice will hold the static details of the accounts received from the TPP provider.
  • Account balances and transactions are stored in the Holdings Microservice.
  • The External Connection Manager holds the connection details for the TPP for every digital profile user.
  • The Tracker component tracks whether the account transactions and balances are successfully loaded to the respective Microservice.
  • The Consent Microservice will store the consent received.

Account Aggregation Architecture

This section shows the architecture of the Account Aggregation Microservice.

Data Model

The Account Aggregation entities and their respective roles are detailed in this section.

In this topic

Copyright © 2020- Temenos Headquarters SA

Published on :
Tuesday, September 2, 2025 12:39:44 PM IST